Es gibt vier Möglichkeiten: 0 + 0 = ; 0 + 1 = ; 1 + 0 = ; 1 + 1 = . Kontrollergebnis
Bei den ersten drei Summen genügt für die Summe ein Summenbit s. Bei der letzten Summe benötigen man aber zwei Bits, denn das Ergebnis "Zwei" wird im Dualsystem mit zwei Ziffern geschrieben. Das vorderste Bit wird bei einer mehrstelligen Addition übertragen, deswegen nennen wir es hier schon ü. Die Zusammenhänge kann man in der Wahrheitstafel mit den Eingängen a und b und den Schaltfunktionen ü und s folgendermaßen beschreiben:
|
Trage in die Kästchen die richtigen Werte für ü und s ein! |
Wie muss man a und b logisch miteinander verknüpfen, um s bzw. ü zu erhalten?
Aus der Tabelle ist ersichtlich, dass das Summenbit in der Spalte s durch
die
Exklusiv-Oder-Verknüpfung von a und b (Antivalenz, Xor) entsteht.
Kontrollergebnis
Das Übertragbit ü wird
durch die UND-Verknüpfung von a und b beschrieben. Die beiden Schaltterme für
s und ü lauten:
|
Somit kann man durch folgendes Schaltnetz eine sog. Halbaddiererschaltung aufbauen. Neu ist hierbei, dass diese Schaltung neben zwei Eingängen auch zwei Ausgänge besitzt.

(Man kann die Antivalenzschaltung aus andern Gattern aufbauen)
Schließlich gibt es für diese Halbaddierer-Schaltung noch eine eigenes Schaltsymbol: |
|
Um mehrstellige Dualzahlen addieren zu können benötigt man Schaltungen
die auch einen Übertrag aus einer Addition bei einer niederwertigen Stelle berücksichtigt. Man spricht
vom Übertragseingang c. die Schaltung bezeichnet man als
Volladdierer (VA). Ein Volladdierer kann somit drei Dualzahlen addieren.
Wie kann man einen Volladdierer aus Halbaddiererbausteinen konstruieren?
1. Zunächst addiert man a und b mit einem Halbaddierer. Das (Zwischen)Ergebnis ist die Summenziffer s und der Übertrag ü.

a+b liefert s und ü.
2. Das (Zwischen)Ergebnis s aus der ersten Schaltung wird jetzt mit dem
Summanden c addiert: Man erhält wieder ein Summenbit s als (Endergebnis) für die Summendarstellung und wieder einen Übertrag ü. Damit man besser unterscheiden kann, werden die Ausgänge des ersten Halbaddierers szwischen und ü1 genannt, der zweite Übertrag beim 2. Halbaddierer ü2.

(a+b)+c liefert s und ü2.
3. Es bleibt die Frage, welcher End-Übertrag ü bei der Addition entsteht.
Schauen wir uns die Überträge ü1 und ü2 genauer in der Wahrheitstafel an, und überlegen, wann im Endergebnis ein Übertrag ü stehen muss!
|
Trage in die Kästchen die richtigen Werte ein! Überlege, wie man ü aus ü1 und ü2 bilden kann. |
||||||||||||||||||||||||||||||||||||||||||||||||||||||||||||||||||||||||||||||||||||||
;
Es gibt immer dann den End-Übertrag ü=1, wenn die Summe der drei Zahlen größer ist als 1, also 2 oder 3. Dann ist ü1 oder ü2 gleich 1. Der Endübertrag ü kann also durch die Disjunktion von ü1 und ü2 ausgedrückt werden. Somit ergibt sich das fertige Schaltnetz eines Volladdierers:

Auch für den Volladdierer gibt es wieder ein Schaltsymbol: 
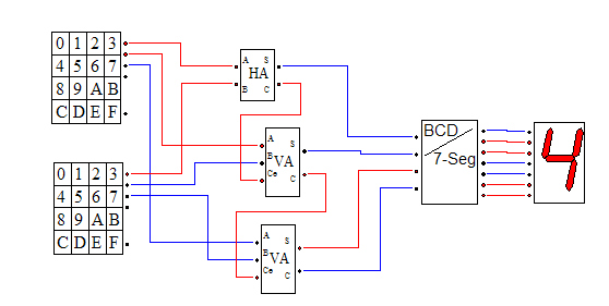
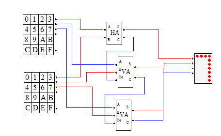
Abschließend wird eine Schaltung angegeben, mit deren Hilfe man zwei Dualzahlen a und b mit der binären Darstellung a=a2a1a0 und b=b2b1b0 addieren kann, also z.B. 101+010. Dabei wird ein Übertrag, der bei der Addition einer niederwertigen Stelle entsteht, bei der nächsten höheren Stelle durch jeweils einen Volladdierer automatisch mit addiert. Für die Einerbits a0 und b0 wird nur ein Halbaddierer benötigt.

Aufgabe: Bauen Sie die 3-Bit-Paralleladdierschaltung auf. Schließen Sie die Zahlen a und b an eine Speicheranzeige an (Verbinden Sie den Eingang
mit einem schwarzen Kabel mit 0V). Schließen Sie auch die Summe s ( mit ü) an eine Speicheranzeige an.
Ausführliche Anleitung
Alternative: Konstruieren Sie die Schaltung mit dem Digitalsimulatorprogramm.
Als Eingabebaustein kann man z.B. die Hex-Tastatur verwenden (Version
5.5.7). Eine Speicheranzeige baut man mit dem BCD/7-Segment-Konverter
und der 7-Segment-Anzeige auf oder mit der numerischen Anzeige.

Download der Datei Version 5.5.7

Download der Datei Version 5.5.7
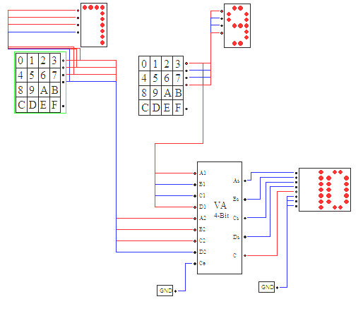
Mit dieser Schaltung kann man zwei vierstellige Dualzahlen addieren. Die
Anzeigen arbeiten im Hexadezimalsystem (16er-System: Ziffern 0,1,..,9, A (zehn),
B (elf), C, D, E, F; die Stellenwerte sind 1, 16, 256, 4096, ...).
Die 4-Bit-Volladdiererschaltung
ist in einem einzigen Baustein enthalten. Dieser hat einen zusätzlichen
Eingang Ce. Es ist ein "Übertragseingang" für die erste Stelle, dort
wird anstelle eines Halbaddierers ein Volladdierer verwendet. Damit der
Baustein bei dieser Schaltung richtig arbeitet, muss dieser zuätzliche Eingang
auf 0 gelegt werden. Die vier Summenausgänge steuern die rechte Hex-Ziffer der
Ergebnisanzeige. Der weitere Übertragsausgang C steuert das Einerbit der linken
Hex-Ziffer der Ergebnisanzeige. Die restlichen drei Bit müssen ebenfalls auf
0 gelegt werden, damit diese Anzeige den korrekten Wert darstellt. (Beachte:
1 in der linken Anzeige bedeutet 16)

Download der Datei Version 5.5.7
Diese Schaltung lässt sich im Prinzip auf Dualzahlen mit größerer Stellenzahl erweitern. Man benötigt mehrere 4-Bit-VA-Bausteine und man muss die Überträge jeweils weitergeben. Deswegen gibt es auch diesen Übertragseingang Ce.
